О сервисе eFaster
Предохранители с высокой отключающей способностью: идея та же, реальность другая
Мы все знакомы с термоактивируемыми предохранителями, в которых под действием тока проводящий элемент саморазогревается, плавится при ...
Ростех выводит на рынок аппарат ИВЛ экспертного класса для спасения новорожденных «Мобивент Ультра»
Серийное производство нового оборудования будет запущено до конца года Концерн «Радиоэлектронные технологии» (КРЭТ, входит...
Предохранители с высокой отключающей способностью: идея та же, реальность другая
Мы все знакомы с термоактивируемыми предохранителями, в которых под действием тока проводящий элемент саморазогревается, плавится при ...
Ростех выводит на рынок аппарат ИВЛ экспертного класса для спасения новорожденных «Мобивент Ультра»
Серийное производство нового оборудования будет запущено до конца года Концерн «Радиоэлектронные технологии» (КРЭТ, входит...
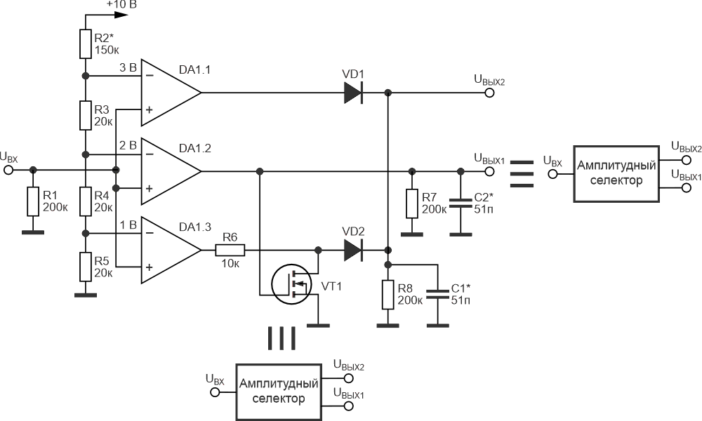
Дистанционное регулирование мощности в низковольтной нагрузке. Часть 2 - Цифра нам в помощь!
В первой части статьи [1] мы рассмотрели простейший способ трехпозиционного дистанционного управления мощностью устройств,...
Релейные модули SHENLER RNC1CO024+SNB05-ST-AR со склада в Петербурге по ОСОБОЙ ЦЕНЕ только в марте!
Компания «Смарт-ЭК» предлагает со склада в Санкт-Петербурге релейные модули Shenler RNC1CO024+SNB05-ST-AR по специальной цене 3,23 usd с...
Предохранители с высокой отключающей способностью: идея та же, реальность другая
Мы все знакомы с термоактивируемыми предохранителями, в которых под действием тока проводящий элемент саморазогревается, плавится при ...
Ростех выводит на рынок аппарат ИВЛ экспертного класса для спасения новорожденных «Мобивент Ультра»
Серийное производство нового оборудования будет запущено до конца года Концерн «Радиоэлектронные технологии» (КРЭТ, входит...
Высокоскоростная передача данных на большие расстояния
Соотношение скорости передачи данных и длины кабеля современных высокоскоростных каналов передачи данных RS-485 достигает предельных...
Самолеты в Дагестане будут ориентироваться по оборудованию Ростеха
В аэропорту Махачкалы установлен высокотехнологичный доплеровский радиомаяк DVOR 2000/DME/N 2700 Компания «Азимут» Госкорпорации...
Дистанционное регулирование мощности в низковольтной нагрузке. Часть 2 - Цифра нам в помощь!
В первой части статьи [1] мы рассмотрели простейший способ трехпозиционного дистанционного управления мощностью устройств,...
Релейные модули SHENLER RNC1CO024+SNB05-ST-AR со склада в Петербурге по ОСОБОЙ ЦЕНЕ только в марте!
Компания «Смарт-ЭК» предлагает со склада в Санкт-Петербурге релейные модули Shenler RNC1CO024+SNB05-ST-AR по специальной цене 3,23 usd с...
ООО «Мегател», ИНН 3666086782, ОГРН 1033600037020
Добавить свое объявление
* заполните обязательные данные
Статистика eFaster:
Продолжая использовать веб-сайт без изменения настроек браузера, вы выражаете согласие на использование cookie-файлов в соответствии с настоящей Политикой использования cookie-файлов.