О сервисе eFaster
Полосовой фильтр с регулируемой добротностью и постоянным максимальным усилением
В таких аудио-приложениях, как эквалайзеры, требуются полосовые фильтры с постоянным максимальным коэффициентом усиления, не...
Операционные усилители со склада: расширенный ассортимент и сервис поддержки
На складе КОМПЭЛ поддерживается ассортимент операционных усилителей производства Ruimeng, Runic, SG-Micro, 3PEAK, JSCJ и ряда других...
RC-генератор на основе триггера Шмитта с широким диапазоном перестройки
В этой статье классический RC-генератор на основе триггера Шмитта «взламывается» и анализируется с помощью моделирования в...
Toshiba Electronics Europe представляет контроллер идеального диода TPD7110F, предназначенный для обеспечения безопасного управления питанием и...
Предохранители с высокой отключающей способностью: идея та же, реальность другая
Мы все знакомы с термоактивируемыми предохранителями, в которых под действием тока проводящий элемент саморазогревается, плавится при ...
Ростех выводит на рынок аппарат ИВЛ экспертного класса для спасения новорожденных «Мобивент Ультра»
Серийное производство нового оборудования будет запущено до конца года Концерн «Радиоэлектронные технологии» (КРЭТ, входит...
Предохранители с высокой отключающей способностью: идея та же, реальность другая
Мы все знакомы с термоактивируемыми предохранителями, в которых под действием тока проводящий элемент саморазогревается, плавится при ...
Ростех выводит на рынок аппарат ИВЛ экспертного класса для спасения новорожденных «Мобивент Ультра»
Серийное производство нового оборудования будет запущено до конца года Концерн «Радиоэлектронные технологии» (КРЭТ, входит...
Предохранители с высокой отключающей способностью: идея та же, реальность другая
Мы все знакомы с термоактивируемыми предохранителями, в которых под действием тока проводящий элемент саморазогревается, плавится при ...
Ростех выводит на рынок аппарат ИВЛ экспертного класса для спасения новорожденных «Мобивент Ультра»
Серийное производство нового оборудования будет запущено до конца года Концерн «Радиоэлектронные технологии» (КРЭТ, входит...
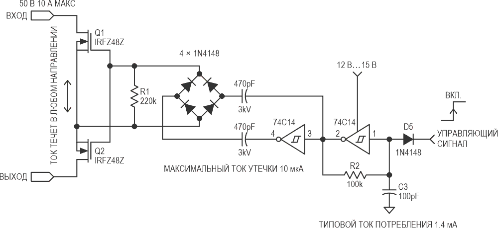
Дистанционное регулирование мощности в низковольтной нагрузке. Часть 2 - Цифра нам в помощь!
В первой части статьи [1] мы рассмотрели простейший способ трехпозиционного дистанционного управления мощностью устройств,...
Релейные модули SHENLER RNC1CO024+SNB05-ST-AR со склада в Петербурге по ОСОБОЙ ЦЕНЕ только в марте!
Компания «Смарт-ЭК» предлагает со склада в Санкт-Петербурге релейные модули Shenler RNC1CO024+SNB05-ST-AR по специальной цене 3,23 usd с...
ООО «Мегател», ИНН 3666086782, ОГРН 1033600037020
Добавить свое объявление
* заполните обязательные данные
Статистика eFaster:
Продолжая использовать веб-сайт без изменения настроек браузера, вы выражаете согласие на использование cookie-файлов в соответствии с настоящей Политикой использования cookie-файлов.