О сервисе eFaster
MikroElektronika выпускает плату генератора сигналов сложной формы
Компания MikroElektronika (MIKROE) выпустила плату Waveform 4 Click, дополнившую насчитывающее более 1000 устройств семейство периферийных модулей ...
Генераторы ступенчато качающейся частоты
Приведены схемы низкочастотных генераторов импульсов прямоугольной формы ступенчато изменяющейся во времени частоты. Первый из...
Издана книга "Творческие проекты с микроконтроллером в среде TinyGo и WebAssembly"
Это практическое руководство содержит ряд творческих проектов по созданию встраиваемых приложений для микроконтроллеров. Вы...
Как выбрать компоненты для источника питания с правильными допусками? Для этого специалисты Analog Devices рекомендуют использовать...
Компэл приглашает на вебинар «Необычное в обычном. Сравнительный анализ современных решений Recom»
В ходе презентации будут рассмотрены вопросы выбора различных бюджетных решений маломощных AC/DC, включая сравнительный анализ...
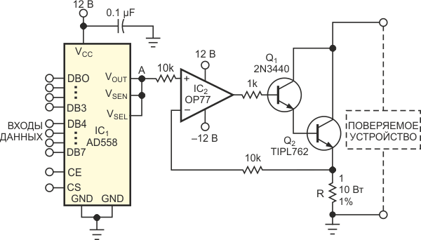
Простой способ снижения мощности, рассеиваемой обмоткой реле
Недавно инженер Санджай Р. Чендванкар из Мумбаи, Индия, предложил новый способ уменьшения тока, идущего через катушку реле [1]. Его...
Солнечная электростанция: ученые РКС предложили альтернативу традиционной энергетике
Специалисты холдинга «Российские космические системы» (РКС, входит в Госкорпорацию «Роскосмос») завершили работу над...
В статье приведены аппаратные и программные средства антидребезговой схемы, основанной на RS-триггере, построенном на двух...
Компания Analog Devices представила простой в использовании двухпортовый Ethernet 10BASE-T1L
ADIN2111 – это простой в использовании, малопотребляющий, двухпортовый Ethernet 10BASE-T1L коммутатор с двумя интегрированными ядрами...
Способы повышения КПД и удельной мощности инверторов для солнечных электростанций
Какую элементную базу выбрать для проектирования инверторов для солнечных батарей – новую карбид-кремниевую или традиционную...
Компания RECOM представила сверхминиатюрный DC/DC-конвертер RPL-3.0
В линейке DC/DC-конвертеров компании RECOM немало приборов, отличающихся малогабаритными корпусами. Но ни один из них по уровню...
Простой в использовании двухпортовый Ethernet 10BASE-T1L коммутатор ADIN2111 от Analog Devices
ЭЛТЕХ, официальный дистрибьютор Analog Devices, анонсирует простой в использовании, малопотребляющий, двухпортовый Ethernet 10BASE-T1L...
ООО «Мегател», ИНН 3666086782, ОГРН 1033600037020
Добавить свое объявление
* заполните обязательные данные
Статистика eFaster:
Продолжая использовать веб-сайт без изменения настроек браузера, вы выражаете согласие на использование cookie-файлов в соответствии с настоящей Политикой использования cookie-файлов.