Приведено описание нескольких тиристорных переключателей нагрузок, включение и отключение которых можно осуществлять нажатием единственной кнопки управления. Подключение нагрузки к источнику питания производится коротким нажатием на кнопку управления, а отключение – более продолжительным нажатием на эту же кнопку. При более продолжительном нажатии на кнопку ток через времязарядную RC-цепочку открывает биполярный или полевой транзистор, подключенный параллельно тиристору, отключая тем самым нагрузку от источника питания.
Особенностью тиристоров как бистабильных элементов является то, что они могут переключаться в токопроводящие состояние даже при кратковременной подаче импульса напряжения на управляющий электрод. Отключить тиристор возможно только в случае снятия питающего напряжения, либо при кратковременном коротком замыкании электродов анод-катод тиристора [1–4].
Основой работы рассматриваемых далее тиристорных переключателей с однокнопочным управлением является:
- Факт того, что падение напряжения на открытом тиристоре заметно выше, чем на открытом транзисторе.
- Различие времен перехода тиристора и транзистора в открытое состояние при подаче управляющего напряжения за счет наличия цепи задержки времени переключения транзистора.
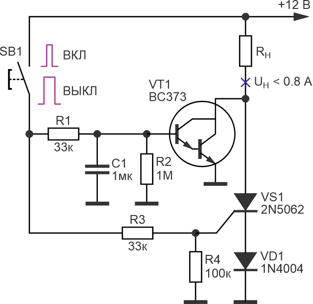
На Рисунке 1 показана схема переключателя с однокнопочным управлением, содержащего тиристор VS1 2N5062, а также транзистор Дарлингтона VT1 BC373. Подключение нагрузки к источнику питания производится коротким нажатием кнопки SB1. Тиристор переключает свое состояние и подключает нагрузку. Транзистор VT1 пока не активен и не вмешивается в работу устройства. При повторном более продолжительном нажатии на кнопку SB1 конденсатор C1 заряжается через резистор R1 и через некоторый временной интервал открывает транзистор VT1. Транзистор VT1 шунтирует тиристор VS1 и тем самым отключает его, в результате нагрузка обесточивается. Диод VD1 1N4004, подключенный последовательно c тиристором, обеспечивает надежное отключение тиристора, поскольку падение напряжения на открытых тиристоре VS1 и диоде VD1 заметно меньше, чем падение напряжения на открытом транзисторе Дарлингтона VT1.
![]() | |
| Рисунок 1. | Тиристорный коммутатор нагрузки с однокнопочным управлением с использованием транзистора Дарлингтона. |
Так, например, падение напряжения на открытом тиристоре VS1 2N5062 и диоде VD1 1N4004 при токе нагрузки 0.68 А равно 2.16 В (1.26 + 0.9 В), а падение напряжения на открытом транзисторе VT1 BC373 при токе нагрузки 0.77 А составляет 0.9 В.
Максимальный ток нагрузки для используемых в схеме элементов не должен превышать 0.8 А. Максимальное рабочее напряжение устройства может достигать 100 В, но при этом необходимо будет пересмотреть соотношение резистивных компонентов схемы.
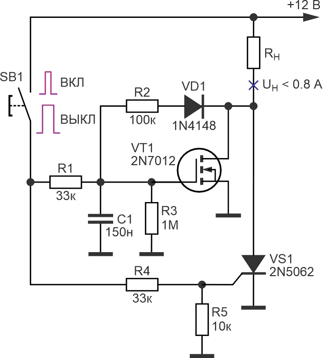
На Рисунке 2 показана подобная схема, отличающаяся использованием полевого транзистора VT1 2N7012. Схема дополнительно содержит цепочку из резистора R2 и диода VD1 1N4148. Максимальный рабочий ток, лимитируемый свойствами тиристора VS1, не должен превышать 0.8 А, а максимальное рабочее напряжение, ограниченное свойствами полевого транзистора VT1, не должно превышать 60 В. Как и в предыдущем случае, при работе устройства на повышенном напряжении потребуется коррекция номиналов резистивных элементов.
![]() | |
| Рисунок 2. | Тиристорный коммутатор нагрузки с однокнопочным управлением с использованием полевого транзистора. |
Падение напряжения на открытом тиристоре VS1 2N5062 при токе нагрузки 0.74 А составляет 1.31 В, причем падение напряжения на открытом транзисторе VT1 2N7012 при токе нагрузки 0.81 А равно 0.3 В.
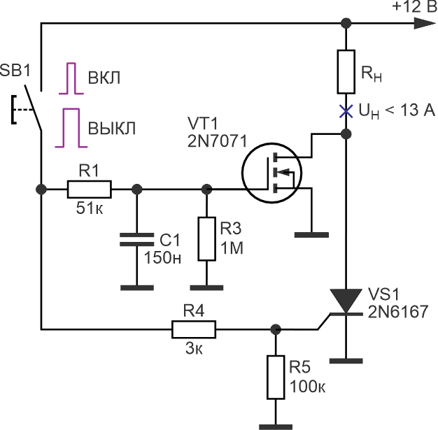
При необходимости коммутации низкоомной нагрузки может быть использована схема, приведенная на Рисунке 3. Принцип действия этого устройства остается неизменным. Максимальный ток нагрузки определяется свойствами тиристора VS1 2N6167 и не должен превышать 13 А без использования теплоотвода. Максимальное рабочее напряжение может достигать 100 В при подборе номиналов резистивных элементов.
![]() | |
| Рисунок 3. | Тиристорный коммутатор нагрузки на ток до 13 А. |
Падение напряжения на открытом тиристоре VS1 2N6167 при токе нагрузки 0.78 А составляет 0.72 В, в то же время падение напряжения на открытом транзисторе VT1 2N7071 при токе нагрузки 0.83 А не превышает 0.06 В.





