В обрабатывающих отраслях промышленности состояние удаленных контактов – таких как датчики давления, температуры и расхода, концевые выключатели, кнопки управления и т. д. – считывается программируемыми логическими контроллерами (ПЛК) и/или распределенными системами управления (РСУ) через модули дискретного ввода.
Они располагаются в пультовых помещениях, находящихся на расстоянии не менее 100 метров от объекта. Между ними проложены длинные кабели. Через них на эти контакты подается постоянное напряжение 24 В и измеряется, проходящий через контакты ток для определения их состояния – например, «разомкнуто» или «замкнуто». Учитывая обилие грызунов и прочих животных на территории предприятия, повреждение кабеля может произойти в любой момент, даже при соблюдении всех необходимых мер предосторожности.
ПЛК или РСУ не способны отличить размыкание контакта от обрыва кабеля. ПЛК или РСУ могут принять ошибочное решение, если обрыв кабеля будет интерпретирован как размыкание удаленного контакта, который на самом деле может быть замкнут. Решения, доступные в настоящее время на рынке, очень дороги и, следовательно, используются не на всех предприятиях. Для некоторых критически важных контактов также применяется прокладка параллельных проводов.
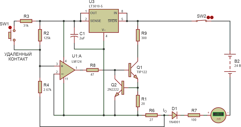
Схема, представленная на Рисунке 1, обеспечивает экономичное и надежное решение для различения обрыва кабеля и размыкания удаленного контакта. Эта схема выдает 4 мА при разомкнутом контакте, 20 мА при замкнутом контакте и 0 мА при обрыве кабеля. Этот компактный модуль может быть размещен в непосредственной близости от удаленного контакта. Вместо модуля цифрового ввода состояние контакта может считываться модулем аналогового ввода.
![]() | |
| Рисунок 1. | Выходной ток (IO) подается на аналоговые входы ПЛК/РСУ. R7 представляет нагрузочный резистор внутреннего модуля аналогового ввода ПЛК/РСУ. |



